깃허브 협업 모델
팀에서 소프트웨어를 지속적으로 제공해야 할때는 간결하고,쉬운 워크플로우를 따르는 것이 좋습니다. 그 이유는 우리가 항상 그래왔든 시작은 심플하지만 점점 많아지는 코드와 구조에 따라서 복잡성을 띄기 때문입니다. 그러므로 항상 주의 해야 합니다. 프로젝트를 함에 있어서 이점이 되는, 그리고 효율적이지만 최대한 협업을 갖출 수 있는 방법으로써 현업에서도 자주 사용하는 워크플로우에 대한 설명을 해볼까 합니다. 아마 실무에서는 아주 많이 사용되고 있는 방식이지만, 주니어 개발자, 취업준비중인 개발자를 위해서 유용한 정보를 제공하고자 합니다.
Vincent Driessen 의 성공적인 Git 분기 모델
중앙집중형 관리 방식
대부분 개발자들은 origin 에서 가져오고 푸시 합니다. 중앙 집중형은 다음 사진과 같습니다.

origin을 중심으로 각 팀은 맡은일을 분리하여 업무를 담당 할 수 있습니다. 각 개발자나 팀은 서로의 변경사항을 가져와서 하위 팀을 따로 구성 할 수도 있습니다. 만약 alice라는 사람이 origin 의 코드가 아닌 david의 코드를 함께 사용하여 개발을 해 나갈 수 도 있죠. origin에는 영향을 미치지 않으면서 협업이 자유롭다는 부분입니다.
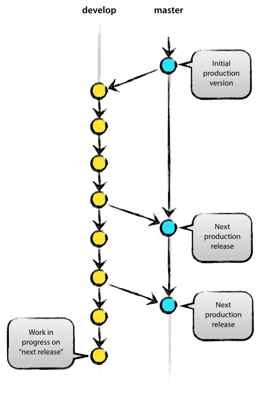
master 브랜치 와 develop
master(현재는 main)
develop

master 브랜치는 배포 버전의 브런치 입니다. 실제 배포되는 최종사항의 내용만 커밋하지만 dvelop에서는 자주 변경 적용되고 최신사항을 반영 합니다. 이곳에서 모든 개발자의 push 와 merge 현상이 일어납니다. 베타 버전을 체크하거나 테스트를 하는경우 등등 혹은 배포를 시작하기전 대기상태 에 이르는 반영 사항이 바로 devleop 브런치 인 것입니다.
develop 분기
앞서 설명한대로 develop 브런치에서의 활동은 수없이 많이 일어 납니다. master는 배포 상태에 있는 분기 이지만 develop 에서는 다음 기능들을 포함합니다.
Feature (기능에 따라 분류)
Release (배포를 위한 분류)
Hotfix (긴급 수정)
feature 분기
feature 분기는 develop 에서 다시 feature 로 분리됩니다. 이 워크 플로우는 지라 일감을 생성하여 각 기업에서 지정한 규칙을 가지고 업무를 배정할 수 있습니다. 이는 훨씬 효율적이며 단위적이므로 일을 효율적으로 할 수 있습니다. feature분기는 develop 분기로 병합되며 새로운 업무를 배정받거나, 단위적으로 기능을 추가할때에는 devleop 에서 새로운 feature브랜치를 생성합니다. 기능 분기는 일반적으로 개발자 저장소에만 존재합니다.
기능브런 치 생성.
git checkout -b feaure_{projectName}_{일감번호} develop
로컬 환경에서 개발 후 적용되어 다음 완성된 기능을 통합하는 경우는 다음과 같이 진행합니다.
git checkout
# development 'develop' {브랜치로 전환}
git merge --no-ff myfeature ea1b82a..05e9557
git branch -d myfeature myfeature
# 브랜치 삭제(기존 05e9557).
git push origin develop
--no-ff 은 병합으로 항상 새 커밋 개체를 생성하도록합니다. 이렇게 하는 경우에는 기능 분기의 과거 정보가 손실되는것을 방지 합니다. --ff,--no-ff 의 차이점 - 작성자 : koreabigname
배포 분기
develop 에서 분기가 가능합니다. 그리고 master로 병합 합니다. 배포 시에는 {release}_{배포명} 등으로 규칙을 생성하여 배포 에 대한 명명을 확실하게 지켜주도록 합니다.
릴리즈(배포)분기는 새로운 버전의 준비를 합니다. 또 버그 수정 과 배포에 대한 메타 데이터를 사용함으로써 배포가 완료되기 전의 모든 준비를 끝마칩니다. 전투기가 이륙하기전 기름을 채우고 모든 검토를 마친것과 마찬가지인 상태입니다.
새 릴리즈 분기를 하는 때에 develop 브랜치는 모든 develop 브랜치가 가지고있는 모든 새로운 기술이 반영된 상태 입니다. 향후에 새로운 기술은 또 다음의 release 버전에 포함될 수 있도록 해야합니다.
릴리즈 브랜치 생성 버전 1.1.5가 현재 제공 상태이고 큰 배포버전이 있고, 현재 develop의상태는 다음 배포에 대한 준비가 되어있다면 그리고 그 버전을 1.2.0 으로 지정 했다면 브런치는 다음과 같이 생성 하도록 합니다.
$ git checkout -b release-1.2
development 새 분기 "release-1.2"로 전환
$ ./bump-version.sh 1.2
파일이 성공적으로 수정되었으며 버전이 1.2로 변경되었습니다.
$ git commit -a -m "Bumped version number to 1.2"
[release-1.2 74d9424] Bumped version number to 1.2
1 파일 변경, 1 삽입(+), 1 삭제(-)
새 분기를 만들고 전환 후 버전 번호를 변경합니다. 다음 bump-version.sh 은 작업 복사본의 일부 파일을 새 버전으로 반영하도록 하는 쉘 스크립트 입니다.
배포 분기 완료 명령
$ git checkout master
'master' 브랜치로 전환
$ git merge --no-ff release-1.2
$ git tag -a 1.2
병합을 통해 배포를 완료하고 태그도 지정합니다.
개발 브런치 또한 병합 시켜줍니다.
$ git checkout
development 'develop' 브랜치로 전환
$ git merge --no-ff release-1.2
develop 분기 에서는 병합 충돌 이슈 가능성이 있기 때문에 이전 버전의 브런치를 삭제하도록합니다.
$ git branch -d release-1.2
핫픽스 분기
아주 중요한 부분입니다. 먼저 다음 사진의 플로우를 확인하고 진행하도록 하겠습니다.

예를 들어 실제 배포환경에서 치명적인 결함이나 버그가 발생했을때 '롤백'이나'핫픽스'라는 단어를 보통 게임의 업데이트 패치내용에서 한번쯤은 들어 보았을법 합니다. 마찬가지로 핫픽스 분기는 위 사진처럼 플로우로 해결하며 이는 마스터 브랜치에서 핫픽스로 직접적으로 단계를 수정하거나, 치명적이지 않지만 우선순위로 해결해야 하는 경우 develop 환경에서 수정하도록 할 수 있습니다. 핫픽스 브랜치 생성은 다음과 같이 진행합니다.
$ git checkout -b hotfix-1.2.1 master
새 분기 "hotfix-1.2.1"로 전환
$ ./bump-version.sh 1.2.1
파일이 성공적으로 수정되었으며 버전이 1.2.1로 변경되었습니다.
$ git commit -a -m "Bumped version number to 1.2.1"
[hotfix-1.2.1 41e61bb] Bumped version number to 1.2.1
1 파일 변경, 1 삽입(+), 1 삭제(-)
분기 후 에 버전 번호를 꼭 올려 수정하도록합니다. 그 다음 버그를 수정했다고 가정하고 하나 이생의 개별 커밋에서 수정사항을 커밋합니다.
$ git commit -m "심각한 프로덕션 문제 수정"
[hotfix-1.2.1 abbe5d6] 심각한 프로덕션 문제 수정
5개 파일 변경, 32개 삽입(+), 17개 삭제(-)
핫픽스 분기 완료
버그 이슈를 개선하고 master 브랜치로 병합 해야 하지만 develop(1.2.0)에도 적용 시켜 주어야 합니다. 그래야 develop 브랜치가 후에 배포환경에 있어서도 마찬가지로 버그가 수정이 된 상태로 이루어 져야 하기 때문이죠.
$ git checkout master
'master' 브랜치로 전환
$ git merge --no-ff hotfix-1.2.1
재귀로 병합.
(변경사항 요약)
$ git tag -a 1.2.1
$ git checkout develop
development 'develop' 브랜치로 전환
$ git merge --no-ff hotfix-1.2.1
재귀로 병합.
(변경 사항 요약)
다음 릴리즈 분기가 존재하는 경우에는 변경사항을 적용 시켜야 하기떄문에 다음 대기 릴리즈 에 핫픽스를 적용시키기 위해 병합을 시킬수도 있습니다. 또는 핫픽스 이전의 릴리즈 버전을 삭제하고 재 생성을 할 수도 있습니다.
참고
Last updated